产品目录
液体涡轮流量计
液体流量计
水流量计
油流量计
气体涡轮流量计
椭圆齿轮流量计
电磁流量计
涡街流量计
蒸汽流量计
孔板流量计
旋进旋涡流量计
热式气体质量流量计
转子流量计
浮子流量计
靶式流量计
气体流量计
超声波流量计
磁翻板液位计
浮子液位计
浮球液位计
玻璃管液位计
雷达液位计
超声波液位计
投入式液位计
压力变送器
差压变送器
液位变送器
温度变送器
热电偶
热电阻
双金属温度计
推荐产品
联系我们
- 金湖凯铭仪表有限公司
- 联系电话:15195518515
- 在线客服:1464856260
- 电话:0517-86801009
- 传真号码:0517-86801007
- 邮箱:1464856260@qq.com
- 网址:http://m.bhdmvez.cn
- 地址:江苏省金湖县理士大道61号
智能涡轮流量计常见故障及排除
发布时间:2021-05-28 01:57:54??点击次数:2583次
1 机械部分故障
1)漏液。如流量有较大偏差,应检查流量计安装的密封性。
2)整流器堵塞。当流量和压力明显降低时,有可能是前整流器被杂质堵塞,需清理整流器。
3)叶轮损坏。读数偏差的另一原因可能是由于叶轮的损坏,在经过长期使用后,叶轮会出现折断,流体经过叶轮时流量不均匀,必须更换传感器。
4)轴承损坏。一般情况下,当流量计使用一段时间后,*容易损坏的机械部件是流量计轴承。根据维护周期的统计来看,建议在两年的使用期内定期清洗或更换轴承。
5)磁感应元件损坏。磁感应元件损坏后,流量计不能真实的把通过的量值反映到读数上,此时应更换。
2 电子装置部分
1)流量计应可靠的接地,使用规定的电源,以防烧毁内部元件。
2)流量计接通电源后无信号。*先应检查电源与输出线连线是否正确;再提高介质流量,满足流量计的起始流量大??;*后检查流量计的脉冲输出方式是否选用正确。
3)流量计瞬时流量显示为零。此时应检查前置放大器是否正常。
4)流量计瞬时流量不稳定??赡艿脑蚴墙拥夭涣蓟虼衅饕堵肿俨晃榷?。
5)流量计小流量时无信号。应检查流量计下限截止频率。
6)流量计液晶屏无显示。检查电池电量或更换受损的液晶显示屏。也有可能是接线错误导致主电路板烧毁而无显示,此时应更换线路板。
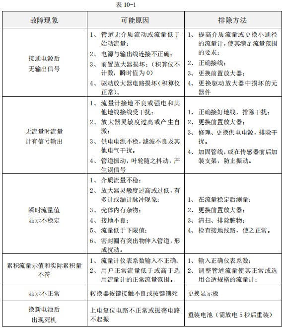
3 智能涡轮流量计的常见故障及排除方法见表:

上一篇:lwgy涡轮流量计数据清零下一篇:智能涡轮流量计怎么调试
相关资讯
- 智能型涡轮流量计在安装时需要的注意事项及现场布线要求
- 智能型涡轮流量计常见的四类故障与技巧解决方法
- 关于智能型涡轮流量计接线方式与操作方式及接线方式
- 智能涡轮流量计说明书
- 智能涡轮流量计不显示流量
- 智能涡轮流量计安装要求
- 智能型液体涡轮流量计的基本原理与结构应用
- 智能涡轮流量计常见故障及排除
- 智能涡轮流量计怎么调试
- 智能涡轮流量计尺寸
- 智能涡轮流量计量程范围
- 智能涡轮流量计使用方法
- 智能型涡轮流量计的结构原理
- 一种基于HART总线的智能涡轮流量计分析介绍
- 智能型涡轮流量计在航空煤油流量检定的选型及直管段长度确定
- 液体智能涡轮流量计价格,脉冲涡轮流量计
- 智能涡轮流量计价格
- 智能液体涡轮流量计,液体涡轮流量计厂家价格
- 智能液体涡轮流量计的传感器保养措施及内部部件的维护
- 关于智能涡轮流量计的选型要求与标准
- 智能型涡轮流量计
- 智能型液体涡轮流量计
- 液体智能涡轮流量计
- 智能液体涡轮流量计
- 智能涡轮流量计厂家,数显涡轮流量计
- 智能液体涡轮流量计,脉冲输出涡轮流量计
- 智能型涡轮流量计,高温涡轮流量计
- 智能型液体涡轮流量计,液体涡轮流量计价格
- 智能涡轮流量计厂家,脉冲输出涡轮流量计
- 智能涡轮流量计厂家,分体式涡轮流量计

